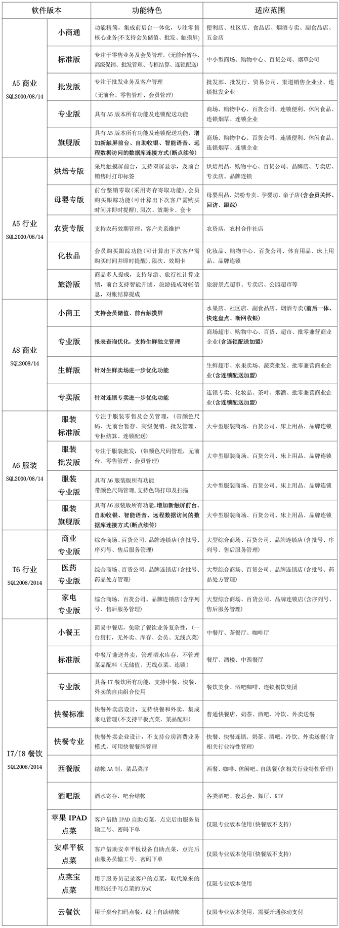
赢通软件各系列软件产品均可进行二次开发,按所需工作日收取研发费,1-15工作日快速研发(可申请加班加急研发)出软件产品功能大样,具体研发费用请与区域经理联系,以下为商业、专卖行业产品功能对照表: (通过现有产品二次开发满足大中型企业个性化、快速化、时尚化管理需求,成功实施的客户看这里)
温馨提示:在对比软件功能时,可用鼠标滚轮上下滚动,来查看该版软件有哪些功能∩__∩y
赢通软件各系列软件产品均可进行二次开发,按所需工作日收取研发费,1-15工作日快速研发(可申请加班加急研发)出软件产品功能大样,具体研发费用请与区域经理联系,以下为餐饮、酒店行业产品功能对照表:
温馨提示:在对比软件功能时,可用鼠标滚轮上下滚动,来查看该版软件有哪些功能∩__∩y
赢通软件各版本适用行业对比 2020-08-19
注意: * Firebird:小型关系型数据库 SQL EXP:微软桌面级数据库 SQL ENT:微软企业级数据库 * 以上系统均支持SQL2000(A5、A6)/08/14数据库,可根据客户要求进行二次开发 * 以上系统均为SQL数据库,为网络、大型、关系型数据库,可以在局域、互联网内单/多台电脑使用。 * 以上系统前台为火鸟关系型数据库,可自我修复,非常稳定。火鸟数据库的介绍:Firebird * 以上系统单机版包括一个前台和一个后台,网络版、连锁版前台后台均算站点。 * 以上系统不同版本连锁功能视行业不一样,均有单机、网络、连锁版功能
连锁、网络构架图: ![]() ----------------------2010-11-29 赢通软件管理团队 (责任编辑:赢通软件管理团队) |




